pr@shifapharmed.com

شرکت گروه صنایع شفافارمد​

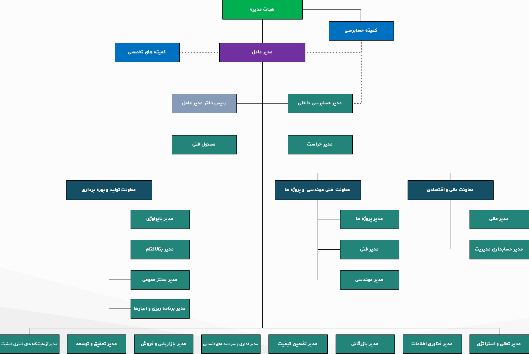
چارت سازمانی